首页能源头条推荐资讯详情
内蒙古自治区能源局发布《内蒙古自治区分布式光伏项目开发建设管理实施细则》
发布者:
来源:
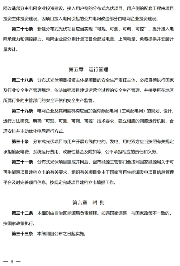
懂能帝获悉。2025年6月20日,内蒙古自治区能源局《内蒙古自治区分布式光伏项目开发建设管理实施细则》,根据文件,
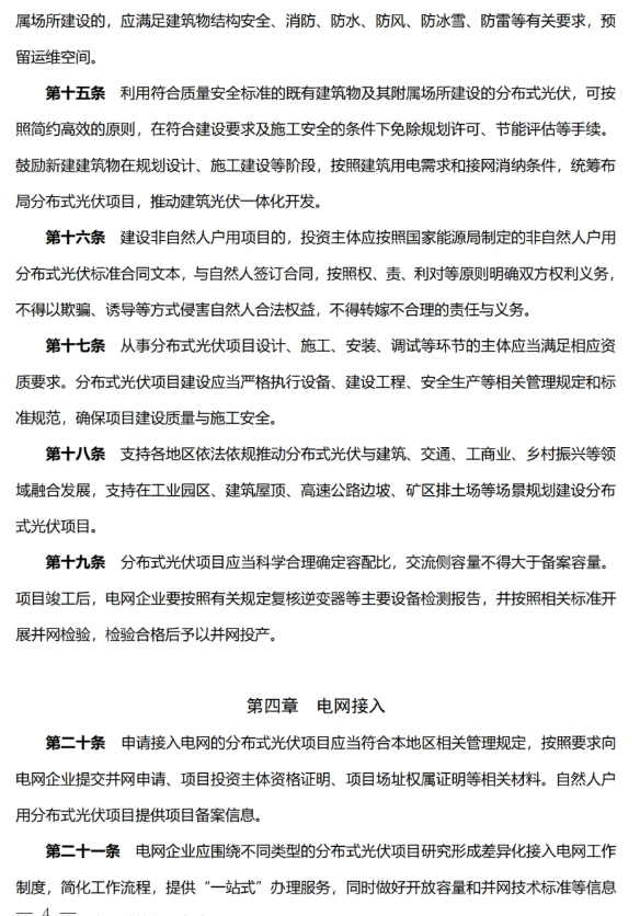
一般工商业分布式光伏自用比例≥80%
一般工商业分布式光伏可选择全部自发自用或者自发自用余电上网模式;采用自发自用余电上网的,年自发自用电量占发电量的比例不应低于80%,后续根据配电网承载能力增长情况适时调整。
大型工商业分布式光伏原则上按照自治区全额自发自用新能源项目相关政策实施。
原文如下:








反馈举报
声明:以上信息仅代表发布者自身观点,并不代表本平台赞同其观点,也不代表本平台对其真实性负责。
大家都在看

广告
评论 0
网友评论仅供其表达个人看法,并不表明平台立场。全部评论
加载失败
总发布:1895粉丝:15
相关推荐
- 加载失败
- 加载失败
- 加载失败
浙江兴旺宝明通网络有限公司
- 加载失败
- 加载失败
浙江兴旺宝明通网络有限公司
- 加载失败
- 加载失败
九天能源公司
- 加载失败
- 加载失败
- 加载失败
浙江兴旺宝明通网络有限公司







