首页能源头条推荐资讯详情
四川发布虚拟电厂注册指引 加速新型电力系统建设
发布者:
来源:
标签:
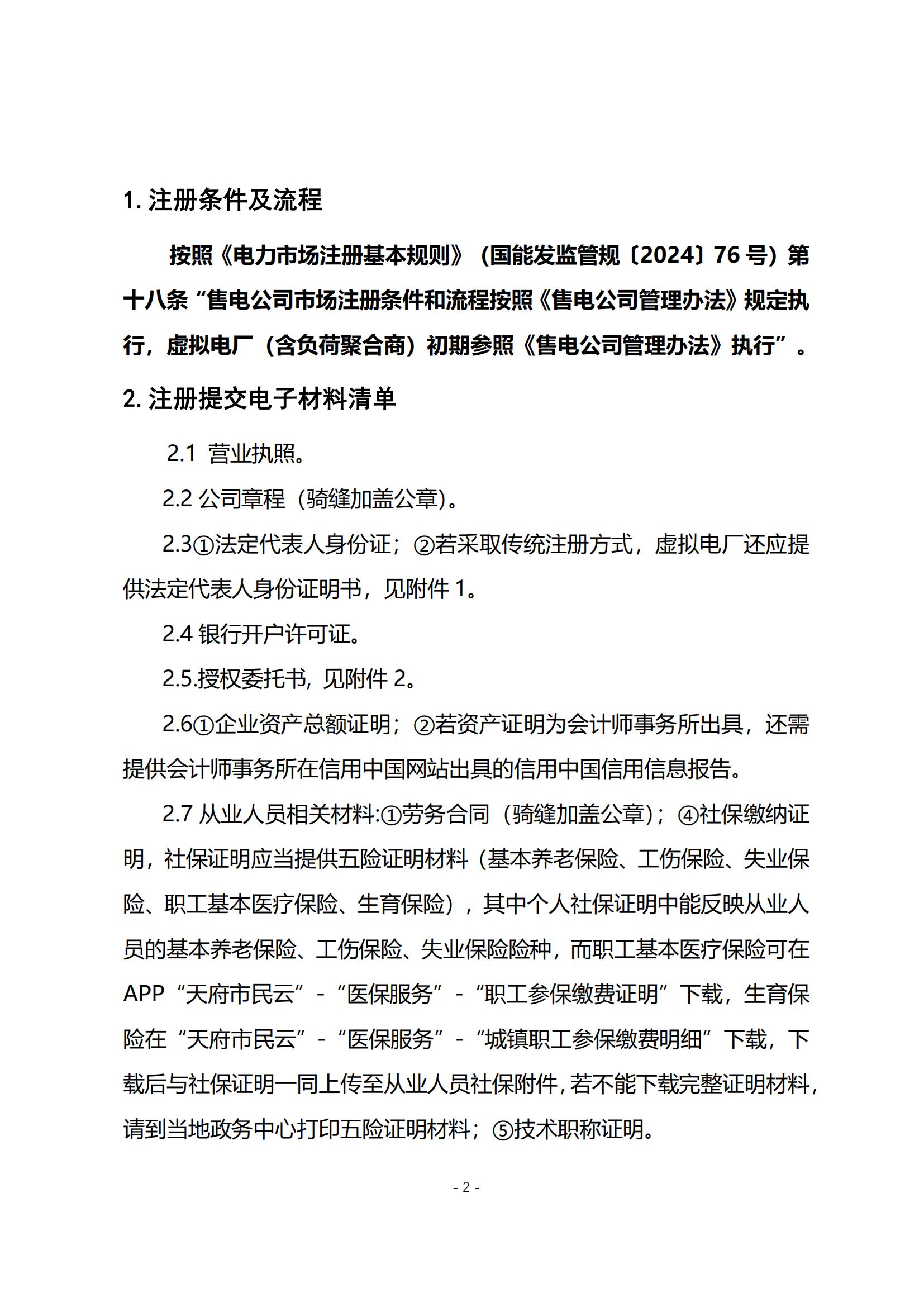
懂能帝获悉,5 月 22 日,四川电力交易中心正式发布《四川电力交易平台虚拟电厂注册指引及操作手册》,明确虚拟电厂参与电力市场的标准化流程。根据指引,虚拟电厂需满足主体资质、资源聚合能力(初期不低于 5MW/1 小时调节能力)、技术系统对接等核心条件,并通过四川电力交易平台完成注册审核,实现与省级负荷管理系统的数据交互。
此次发布的操作手册细化了注册全流程,包括材料提交、技术测试、公示认证等环节,要求虚拟电厂运营商平台具备资源聚合、预测优化、交易执行等功能,系统年可用率不低于 99%。根据四川省 2 月出台的实施方案,2025 年全省虚拟电厂总体可调节能力目标为 100 万千瓦,2026 年力争达到 200 万千瓦,约占四川电网最大用电负荷的 3%。
业内人士指出,这一政策将推动分布式能源、储能等资源的规模化整合。目前成都高新西区虚拟电厂已接入 169 家企业,可调负荷达 57 兆瓦,可填补区域 60% 以上的供电缺口。随着注册指引落地,四川虚拟电厂将加速参与需求侧响应、中长期交易、现货市场等多类型电力交易,为电网提供灵活调节支撑,助力 “双碳” 目标实现。
(数据来源:四川电力交易中心、四川省能源局实施方案、成都高新西区虚拟电厂运营数据)




















反馈举报
声明:以上信息仅代表发布者自身观点,并不代表本平台赞同其观点,也不代表本平台对其真实性负责。
大家都在看

广告
评论 0
网友评论仅供其表达个人看法,并不表明平台立场。全部评论
加载失败
总发布:1555粉丝:15
相关推荐
- 加载失败
- 加载失败
- 加载失败
- 加载失败
- 加载失败
- 加载失败
- 加载失败
浙江兴旺宝明通网络有限公司
- 加载失败
浙江数控能源
- 加载失败
能源行业新闻
- 加载失败







